NoteBro.com
Course Notes & Past Exams

Concordia University

Comm 226 Assignment 1

Comm 226 Assignment 1

Postby LeandraFuoco » Mon Oct 27, 2014 4:20 pm

THE NOTES & STUDY MATERIAL IN THIS POST ARE LOCKED FOR NEW USERS UNTIL YOU MAKE YOUR FIRST POST
Notebro works because our users upload content before getting full access to other student's posts.
The platform is designed so new users are unable to view content until they make a contribution to the community.
You must register or login (Top of page) and contribute at least one useful post (Post Notes button on your schools page).
Try to post quality notes from any class you have good study material for.
Fake, junk, or blank files do not get approved.


Attachments
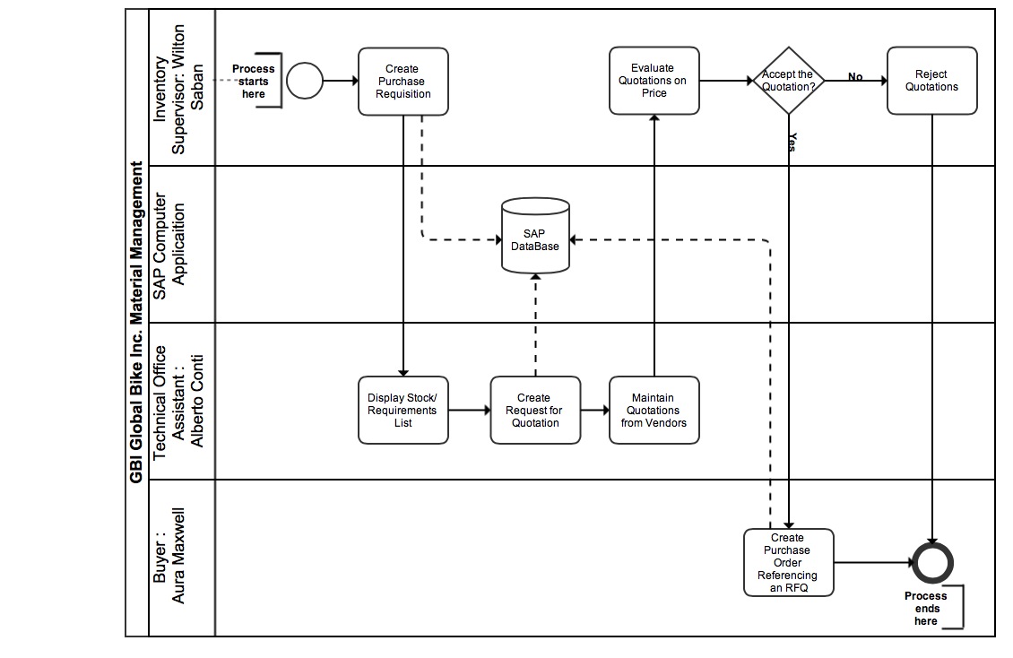
BPMN Diagram.jpg
LeandraFuoco
 
Posts: 1
Joined: Mon Oct 27, 2014 4:13 pm

Return to Concordia University